各相关单位:
为贯彻习近平总书记关于办好一流学术期刊的重要指示精神,落实国家关于建设世界一流科技期刊的战略部署,打造汇聚行业智慧、分享办刊实践、激发办刊热情的高层次办刊人才交流平台,聚焦借助社交媒体提升科技期刊影响力,组织青年编辑开展“科技期刊品牌传播与影响力提升”青编荟,现将相关事宜通知如下。
一、组织机构
主办单位
中国科技期刊卓越行动计划办公室
承办单位
中国药科大学
协办单位
江苏省科技期刊学会
二、会议时间·地点
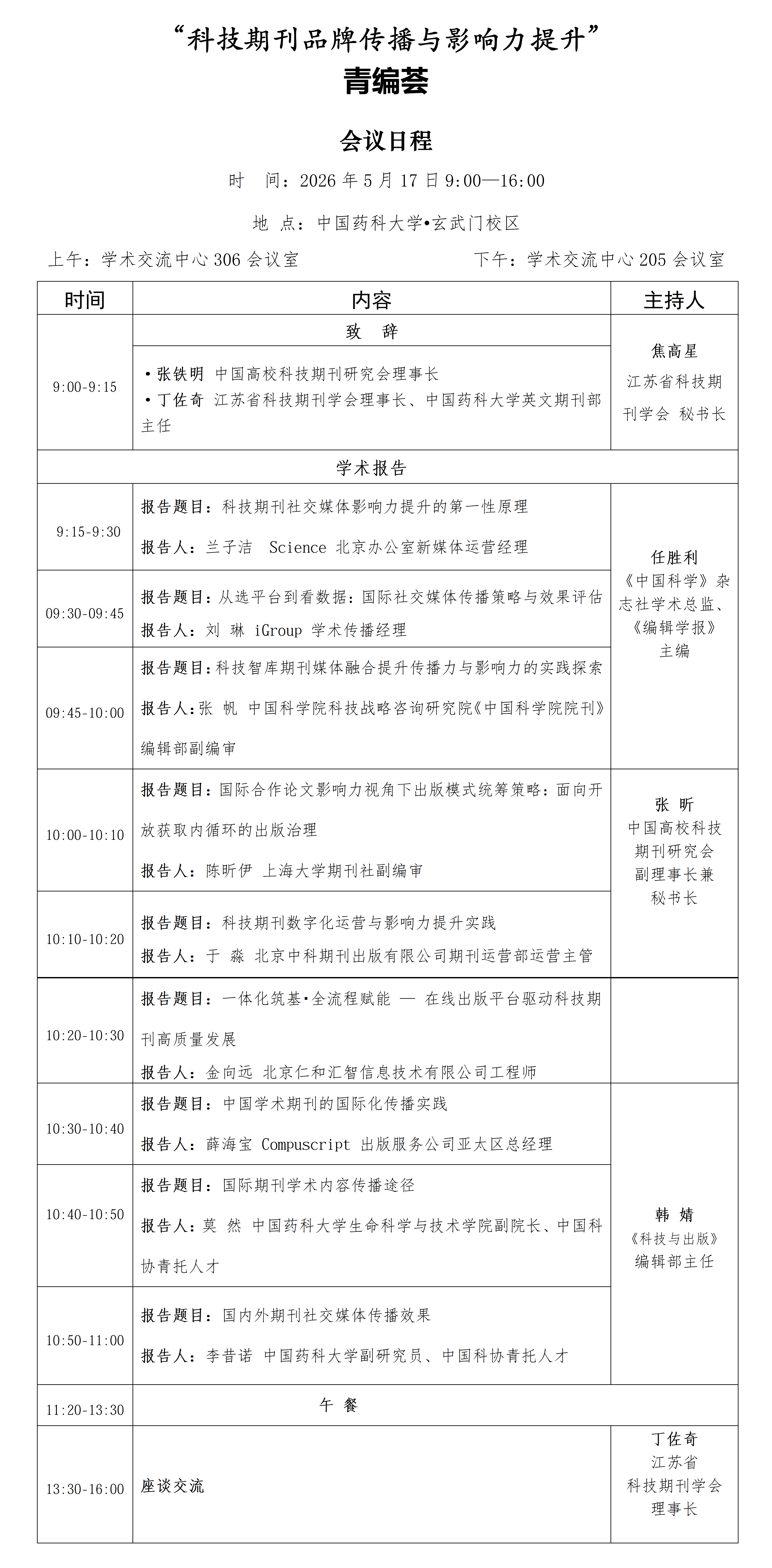
会议时间:2026年5月17日9:00~16:00
会议地点:
中国药科大学•玄武门校区
上午:学术交流中心306会议室
下午:学术交流中心205会议室
三、会议议题
1.各类国际社交媒体传播分享
2.国内社交媒体传播成效及经验
3.英文期刊国外传播版权归属
4.Altmetric指标与传统计量学指标的相关性
5.国内外精准推送的实践与体会
四、参会人员
“科技期刊品牌传播与影响力提升”主题征文投稿作者、对应领域科技期刊青年编辑、中国科协青托人才等。
五、参会嘉宾
郭晓刚 中国科协学会服务中心 科技期刊项目服务处人才项目负责人
张铁明 中国高校科技期刊研究会理事长
任胜利 《中国科学》杂志社学术总监《编辑学报》主编
张 昕 中国高校科技期刊研究会副理事长兼秘书长
韩 婧 《科技与出版》编辑部主任
兰子洁 Science北京办公室新媒体运营经理
刘 琳 iGroup学术传播经理
张 帆 中国科学院科技战略咨询研究院《中国科学院院刊》编辑部副编审
陈昕伊 上海大学期刊社副编审
于 淼 北京中科期刊出版有限公司期刊运营部运营主管
金向远 北京仁和汇智信息技术有限公司工程师
薛海宝 Compuscript 出版服务公司亚太区总经理
丁佐奇 江苏省科技期刊学会理事长 中国药科大学英文期刊部主任
莫 然 中国药科大学生命科学与技术学院副院长 中国科协青托人才
李昔诺 中国药科大学副研究员 中国科协青托人才
五、会议议程

六、其他事项
本次青编荟为中国科技期刊卓越行动计划高水平办刊人才培育项目青编荟系列活动之一,不向参会人员收取任何费用,交通、住宿等相关费用由参会人员自行承担。
七、交通提示
南京南站
乘坐地铁1号线(八卦洲大桥南方向) 11站,玄武门站(2口出)下车,步行300米抵达中国药科大学(玄武门校区)。
南京站
乘坐地铁1号线(中国药科大学方向) 2站,玄武门站(2口出)下车,步行300米抵达中国药科大学(玄武门校区)。
南京禄口国际机场
乘坐地铁S1号线(南京南站方向) 7站,南京南站 下车,站内换乘 (步行380米),乘坐地铁1号线(八卦洲大桥南方向) 11站,玄武门站(2口出)下车,步行300米抵达中国药科大学(玄武门校区)。