首页
走进学会
学会简介
学会章程
学术道德
组织机构
学会负责人简介
学会动态
通知公告
业务动态
活动照片
科技智库
数据库
研究成果
调研选题
专家人才
专家建言
重要资讯
科普平台
科普知识
科普活动
科普产品
科普志愿者
互联网+
期刊与互联网
电子阅读
期刊订阅
会员之家
学术交流
人才推介
表彰奖励
科技工作者风采
写作知识
编辑知识
业界资讯
科技咨询
成果推广
会员数据库
下载区
项目申报
会员专区
会员注册
会员登录
会费收缴
通知公告
关于开展首届江苏省科技期刊最...
11月21日
关于召开第十四届江苏科技期刊...
10月11日
关于第六届“江苏省科技期刊研...
12月21日
关于召开 2023 江苏省科...
12月19日
关于举办第十八届中国科技期刊...
11月07日
相关文章
中国药科大学与南京外国语学校...
11月25日
关于开展首届江苏省科技期刊最...
11月21日
2025年第二期江苏省科技期...
10月31日
省科技期刊学会青年工作委员会...
10月31日
江苏省科技期刊学会第九次会员...
10月23日
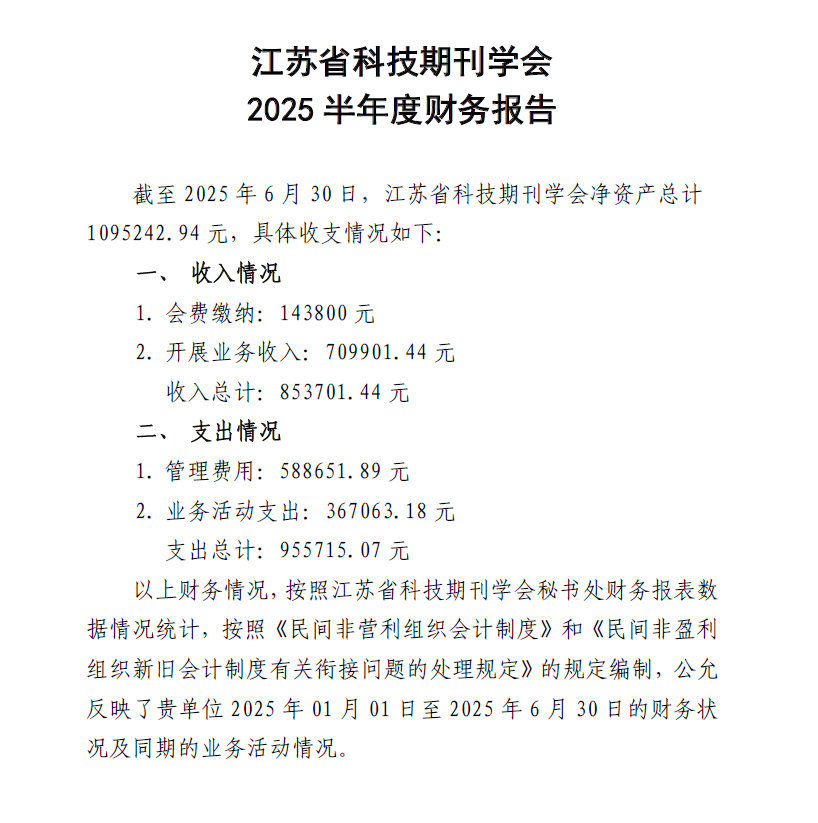
江苏省科技期刊学会 2025半年度财务报告
发表于 2025年07月13日
联系方式
江苏省南京市童家巷24号科研楼104 210009
电话:025-83271087
传真:025-83271458
电子邮件:
jskjqk@163.com
上级部门
中华人民共和国教育部
江苏省新闻出版广电局
江苏省科学技术协会
江苏省科技期刊学会
友情链接
上海市科技期刊学会
浙江省科技期刊学会
安徽省科技期刊学会
编辑之家
参考文献自动编校
中国知网
Medsci
Pubmed
百度学术
生物探索网
SCI期刊助手
中国科技期刊编辑学会
© 2015~2026 江苏科技期刊网 - 版权所有
2025
2024
2023
2022
2021
2020
2019
2018
2017
点击量:
136万次